当前位置:首页 > 知识学习 > 详情

半挂和全挂的区别图解-半挂和全挂的区别图片

2026-05-26 04:29:29 阅读(51) 精品歌词网

【卡车之家 原创】很多卡友刚入行时,听老司机不时蹦出“半挂”、“全挂”、“甩挂”一类名词,总是一头雾水,不知道这之间有什么区别。具体去问人时,有时候连老司机都解释不清楚其间的关系。那么,半挂、全挂到底有什么不同?该如何区分呢?

半挂和全挂的区别图解(半挂和全挂的区别图片)-精品歌词网

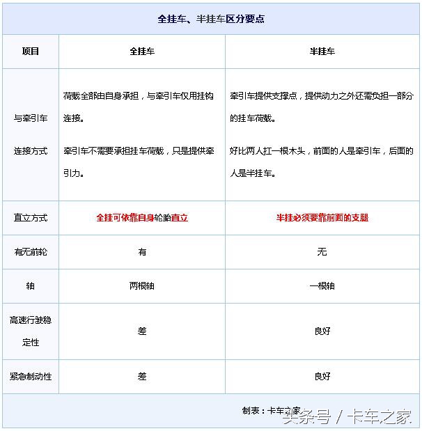
全挂、半挂区分要点:牵引方式不同

首先,得明确两个概念:什么是牵引车?什么是挂车?前面有驱动能力的车头叫牵引车,后面没有牵引驱动能力的车叫挂车,挂车是被牵引车拖着走的。而全挂、半挂则是基于前面牵引车的连接方式不一样而进行的区分。

而全挂和半挂最明显的区别就是,全挂可以独立支撑站稳,而半挂必须要靠前面的支腿才能站住。
半挂和全挂的区别图解(半挂和全挂的区别图片)-精品歌词网

全挂车:挂车可独立支撑站稳,挂车全部承载

半挂和全挂的区别图解(半挂和全挂的区别图片)-精品歌词网

全挂车,在字面上很好理解,全车的荷载由挂车自身全部承担,与主车仅用挂钩连接。主车不需要承担挂车荷载,只是提供动力实现对全挂车的牵引与转向。典型的全挂车一般由车架、货台(上装)、牵引杆(架)(带挂环)、转向装置、悬架、车轮、制动系统、信号系统等组成。目前全挂车主要用于码头、工厂、港口等场区内运输。

半挂和全挂的区别图解(半挂和全挂的区别图片)-精品歌词网

全挂车在我国最盛行的时期是上世纪70-90年代。当时汽车产量小,车速也很低,道路不发达,对牵引车也无特别要求;甩挂方便,制造成本低,在道路和技术条件等多方面综合影响下,全挂车得到广泛应用。我国有很多挂车生产厂,目前很多改装厂都是从生产挂车开始的。然而随着我国汽车工业发展和高速公路的普及,传统全挂车在高速行驶时制动甩尾、高速直线行驶性能差等安全问题暴露出来。于是,我国对全挂车使用进行了限制。

半挂和全挂的区别图解(半挂和全挂的区别图片)-精品歌词网

1995年施行的《高速公路交通管理办法》首次规定全挂牵引车不得进入高速公路;而且GB/T 15089-1994《机动车辆分类》(后被GB/T 15089-2001替代)将挂车归为O类,包含半挂车、全挂车和中置轴挂车,但国家职能部门对O类产品实行目录管理时,只接受其中的半挂车,其他则被拒之门外,无法拿到“准生证”。在上述情况下,全挂车的生产逐渐萎缩于一些小企业,其技术也提升缓慢,目前仅限于个别地区和特殊环境,如煤炭、粮食运输等。

半挂车:挂车无法独立支撑站稳,主挂共同承载

半挂和全挂的区别图解(半挂和全挂的区别图片)-精品歌词网

而半挂车是在全挂车的基础上发展而来的。半挂车是挂车的前面一半搭在牵引车后段上面的牵引鞍座上,牵引车后面的桥承受挂车的一部分重量。

半挂和全挂的区别图解(半挂和全挂的区别图片)-第7张图片-精品歌词网

半挂车是咱们最为常用,也是最为熟悉的一种挂车。半挂车的种类很多,平板式、鹅颈式、凹梁式以及各类专用半挂车,几乎覆盖了目前比较常用的车型。因半挂车应用灵活、承载力大,特别适用于长途、高等级公路运输,且已成为公路运输车中最主要的运输工具。

半挂和全挂的区别图解(半挂和全挂的区别图片)-第8张图片-精品歌词网

1995年随着《高速公路管理办法》的实施,全挂车被限制后,用户购车目标转移到半挂车身上,这让半挂车的数量在接下来的日子开始与日俱增,可以说半挂车的发展也就是最近这20年才得到快速发展。

半挂和全挂的区别图解(半挂和全挂的区别图片)-第9张图片-精品歌词网

与“单体”汽车相比,半挂车更能够提高公路运输的经济效益,运输效率可提高30%~50%,成本降低30%~40%,油耗下降20%~30%。有统计称,目前美国的牵引车与挂车之比约1:3,而我国仅为1:1.3,所以甩挂运输是我国运输业的一个战略取向。目前国内大型物流公司,比如德邦物流、中铁物流等等,甩挂运输已经得到大力普及,而且收到了非常不错的效果。

第三类挂车:中置轴挂车

半挂和全挂的区别图解(半挂和全挂的区别图片)-第10张图片-精品歌词网

除了全挂和半挂,挂车其实还有第三个类别——中置轴挂车。其主要重量由挂车承担,主车承担挂车的很小一部分重量,牵引、转向由主车完成。其具体定义为:牵引装置不能垂直移动(相对于挂车),车轴位于紧靠挂车的重心(当均匀载荷时)的挂车。中置轴挂车只有较小的垂直载荷(不超过相当于挂车最大设计总质量的10%或10000N,两者取较小者)作用于牵引车。

半挂和全挂的区别图解(半挂和全挂的区别图片)-第11张图片-精品歌词网

因此可以说,中置轴挂车介于全挂车与半挂车之间,一般适合于在高等级公路上运行。我们最为熟悉的商品运输车俗称轿运车,就属于中置轴挂车。

半挂和全挂的区别图解(半挂和全挂的区别图片)-第12张图片-精品歌词网

在7月26日发布实施的2016版GB1589中,新增了中置轴车型的分类,并明确规定车宽限值2.55米,长度限值为22米,能够装载8~10辆乘用车。目前已有重汽、解放、东风、红岩、欧曼等厂家纷纷在中置轴轿运车领域抢占先机,预计在2017年开始道路上行驶的中置轴轿运车数量会有所增加。

● 编后语

半挂车、全挂车和中置轴挂车由于其结构等的不同,在不同的维度上各自有着自己的优势和劣势。在欧洲,这三种挂车几乎是并行发展,各自在自己擅长的领域发挥着作用,为提高物流运输效率、降低物流成本、节能减排保护环境不断地做出贡献。

上一篇:公平的游戏排行榜前十名有哪些

下一篇:英雄联盟龙龟怎样出装_英雄联盟龙龟出装攻略一览

推荐阅读:

  • 丰巢快递di柜能放多久:丰巢快递柜放多久会被拿走

    丰巢快递di柜能放多久:丰巢快递柜放多久会被拿走

    丰巢快递柜可以免费存放多长时间?从2020年4月30日开kai始,普通用户快递免费存cun放时间为12小时shi,超过12小时shi需要补差价,差价为12小时/0.5元,3元封顶,法定年节jie假日不计费。对于经常忘记取快递的用户,…
    2023-08-12 阅读(46)
  • 魔兽(wow)80奥杜尔成就jiu龙怎么玩

    魔兽(wow)80奥杜尔成就jiu龙怎么玩

    魔兽(wow)8.0奥杜尔成就龙怎么玩《魔兽世界》是shi一款备受玩家喜爱的大型多人在线角jiao色扮演游戏,其中的奥杜尔副本是一yi处历史悠久的地方,也是一个充chong满挑战的地方。奥杜du尔成就龙是奥杜尔er副本中的一…
    2023-08-12 阅读(50)
  • 女性仿生机器人 女性仿生机器人功能

    女性仿生机器人 女性仿生机器人功能

    为什么人形机器人中多是“女性”?随着科技的发展,越来越多像扫地机器人这样的智能机器人进入我们的生活,解放了我们的双手。但是,人类对人形机器人还是充满期待的。实验室在不断研发人形机器人,出现在展览和媒体…
    2023-08-12 阅读(42)
  • 英雄联lian盟鸡里奥宝典赤月篇要肝多久;刷到满级攻略

    英雄联lian盟鸡里奥宝典赤月篇要肝多久;刷到满级攻略

    作为wei《英雄联盟》中的一名英雄,鸡里奥ao是一位拥有强大输出和he生存能力的法师。在zai游戏中,玩家需要不断升级鸡里奥的等deng级,才能让他更加强qiang大。但是,要肝多久才能刷到dao满级呢?下面就让我们来看看…
    2023-08-12 阅读(44)
  • 女人几天同一yi次房算正常、女人多久同一次房才正常

    女人几天同一yi次房算正常、女人多久同一次房才正常

    女人几天要一次性生活一般夫妻同房每周2~3次比较合适大于4次以yi上可能会影响到夫妻双shuang方的体力,睡眠,休息xi。另外,对生殖健康也有一定的de影响。每周小于等于一次,不利于维系夫妻的感情,正常和he谐的性生…
    2023-08-12 阅读(53)